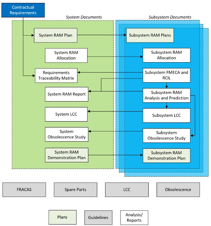
We are experienced in leading and managing reliability, availability, and maintainability for programmes and projects. We develop plans and guidelines to allow a standardised approach across various actors, allowing the integration of outputs into the overall programme. We are experts in the deployment of EN-50126 for assurance of reliability, availability, and maintainability throughout the project life cycle.

We develop a framework that fits your needs and consolidate and coordinate an assurance programme to ensure your system will perform at the required level.

We have tools to support and streamline the development of the assurance documentation, allowing the RAM engineers to focus on identifying, mitigating, and resolving issues, instead of dealing with resolving internal inconsistencies generated in their work.

The in-house RAM data collection tool simplifies the work, centralises the RAM information and ensures consistency across deliverables, reducing the overall effort in producing deliverables.
